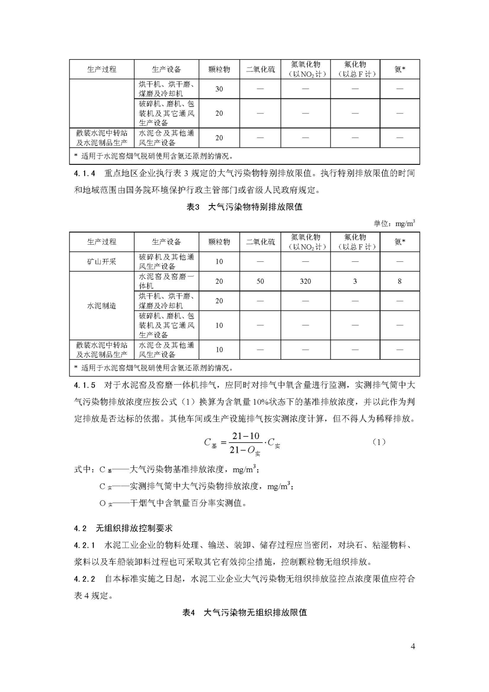
? ? ? ??? ? ? ??2月2日,為響應向新質生產力要增長新動能的號召,踐行中國建材集團2024年工作會上黨委書記、董事長周育先提出的“高質量發展十問”和黨委副書記、總經理... [查看更多]
《財富》世界500強新鮮出爐中國建材集團連續第13年入圍榜單今年我們的排名為——第247位蟬聯全球建材企業榜首8月2日,2023年《財富》世界500強排行榜發布,中國建材集團連續第... [查(cha)看(kan)更多]
8月25日,在“一帶一路”倡議提出十周年之際,中國建材集團在北京成功舉辦第四屆“善用資源日”開放活動啟動儀式。本屆開放活動主題為“一路同行 合作共贏”,由集團所屬中材國際承辦,通過... [查看更(geng)多]
近日國務院國資委公布2022年度100個國有企業品牌建設典型案例和100個優秀品牌故事名單我們2個品牌案例成功入選快跟小料一起來看看吧!加強品牌保護 厚植品牌優勢助推企業高質量發展... [查看更多]
編者按2022年8月16日《求是》刊發了中國建材集團黨委書記、董事長周育先署名文章《堅持創新驅動 建設材料強國》(點擊文字查看原文),時隔不到一年,2023年7月25日由求是雜志社... [查看更多]
2月2日,為響應向新(xin)質生產力要(yao)增長(chang)新(xin)動能(neng)的號召(zhao),踐行中國建材(cai)(cai)集團2024年工作會上黨委書(shu)記、董事長(chang)周育先提(ti)出(chu)的“高質量發展十問”和黨委副(fu)書(shu)記、總(zong)經理李新(xin)華提(ti)出(chu)的“五個堅(jian)持”要(yao)求,落實中國建材(cai)(cai)總(zong)院“服務集團基(ji)礎建材(cai)(cai)轉(zhuan)型升級”的部(bu)署,中材(cai)(cai)高新(xin)與祁連(lian)山水(shui)泥在隴舉行合作交流座(zuo)談會并簽(qian)署戰略合作協議(yi)。 座(zuo)談會上,祁連(lian)山水(shui)泥臨時黨委書(shu)記、總(zong)經理羅(luo)鴻基(ji)對中材(cai)(cai)高新(xin)黨委…
《財富》世界500強新鮮出(chu)爐(lu)中(zhong)(zhong)國(guo)建材(cai)(cai)集(ji)團(tuan)連續(xu)第(di)13年(nian)(nian)(nian)入圍榜單(dan)今年(nian)(nian)(nian)我(wo)們的(de)排(pai)(pai)名為——第(di)247位(wei)(wei)蟬聯(lian)全(quan)球建材(cai)(cai)企(qi)業榜首8月2日,2023年(nian)(nian)(nian)《財富》世界500強排(pai)(pai)行榜發布,中(zhong)(zhong)國(guo)建材(cai)(cai)集(ji)團(tuan)連續(xu)第(di)十三年(nian)(nian)(nian)入圍該榜單(dan),位(wei)(wei)列247位(wei)(wei),繼續(xu)穩坐全(quan)球建材(cai)(cai)企(qi)業榜首位(wei)(wei)置。同時上榜的(de)建材(cai)(cai)企(qi)業還有法國(guo)圣戈(ge)班集(ji)團(tuan)排(pai)(pai)263位(wei)(wei),愛爾蘭CRH排(pai)(pai)459位(wei)(wei),安徽海螺集(ji)團(tuan)排(pai)(pai)464位(wei)(wei)。另外,今年(nian)(nian)(nian)中(zhong)(zhong)國(guo)建材(cai)(cai)集(ji)團(tuan)還連續(xu)第(di)五年(nian)(nian)(nian)入圍Brand Financ…
8月25日,在“一帶(dai)一路(lu)”倡議提出十周年之(zhi)際(ji),中國(guo)建(jian)材(cai)(cai)集(ji)團在北京成功舉(ju)辦(ban)(ban)第四(si)屆(jie)“善用(yong)資(zi)源日”開放(fang)活(huo)動啟動儀(yi)式(shi)。本屆(jie)開放(fang)活(huo)動主題(ti)為“一路(lu)同行(xing) 合作共贏”,由集(ji)團所屬中材(cai)(cai)國(guo)際(ji)承辦(ban)(ban),通過舉(ju)辦(ban)(ban)展(zhan)覽、揭牌幫扶(fu)資(zi)金、發(fa)布國(guo)際(ji)化宣傳片和(he)新書、表彰最(zui)美海外員工、文藝表演等豐富多彩(cai)的形式(shi),全方位展(zhan)現(xian)了中國(guo)建(jian)材(cai)(cai)集(ji)團參與“一帶(dai)一路(lu)”建(jian)設(she)、踐行(xing)“材(cai)(cai)料創造美好世(shi)界(jie)”使命、履行(xing)世(shi)界(jie)公民責任的優秀國(guo)際(ji)形象。中國(guo)建(jian)材(cai)(cai)集(ji)團黨(dang)委書記…
近日國(guo)(guo)(guo)務院國(guo)(guo)(guo)資委公(gong)布2022年度100個(ge)國(guo)(guo)(guo)有企業品(pin)(pin)(pin)牌建設典型案例和100個(ge)優(you)秀品(pin)(pin)(pin)牌故事(shi)名單我(wo)們2個(ge)品(pin)(pin)(pin)牌案例成(cheng)功入選(xuan)快(kuai)跟小料一起(qi)來(lai)看(kan)看(kan)吧!加強品(pin)(pin)(pin)牌保護 厚植品(pin)(pin)(pin)牌優(you)勢助推企業高質量(liang)發展甘(gan)(gan)肅祁連山(shan)水(shui)(shui)泥(ni)集(ji)(ji)團股(gu)份有限(xian)公(gong)司(si)01案例背景中國(guo)(guo)(guo)建材集(ji)(ji)團有限(xian)公(gong)司(si)旗下成(cheng)員企業——甘(gan)(gan)肅祁連山(shan)水(shui)(shui)泥(ni)集(ji)(ji)團股(gu)份有限(xian)公(gong)司(si)(簡稱“公(gong)司(si)或(huo)祁連山(shan)水(shui)(shui)泥(ni)”),是國(guo)(guo)(guo)家支(zhi)持的(de)12戶重點水(shui)(shui)泥(ni)企業之一,是甘(gan)(gan)、青、藏區(qu)域最大的(de)水(shui)(shui)泥(ni)生產企業和西北地(di)區(qu)特(te)…
編者(zhe)按2022年(nian)8月(yue)16日(ri)《求是(shi)》刊發了中國(guo)(guo)建(jian)(jian)材(cai)(cai)(cai)集團黨(dang)委書記、董事(shi)長(chang)周育(yu)先(xian)署(shu)名(ming)文(wen)章《堅持創新(xin)(xin)驅(qu)動 建(jian)(jian)設(she)(she)材(cai)(cai)(cai)料(liao)強國(guo)(guo)》(點(dian)擊(ji)文(wen)字查看原(yuan)文(wen)),時隔不到一年(nian),2023年(nian)7月(yue)25日(ri)由求是(shi)雜志社主(zhu)(zhu)(zhu)管主(zhu)(zhu)(zhu)辦的《紅旗(qi)文(wen)稿》刊發周育(yu)先(xian)署(shu)名(ming)文(wen)章《為加快建(jian)(jian)設(she)(she)世界(jie)一流(liu)企業再建(jian)(jian)新(xin)(xin)功》,展(zhan)現了中國(guo)(guo)建(jian)(jian)材(cai)(cai)(cai)集團扎實開展(zhan)主(zhu)(zhu)(zhu)題教育(yu),心懷(huai)“國(guo)(guo)之大(da)者(zhe)”,打造“國(guo)(guo)之大(da)材(cai)(cai)(cai)”,積(ji)極助力建(jian)(jian)設(she)(she)材(cai)(cai)(cai)料(liao)強國(guo)(guo)的新(xin)(xin)成效,體現了國(guo)(guo)資央企“頂(ding)梁柱”“壓(ya)艙石”的責(ze)任與(yu)…
主(zhu)辦單位:甘(gan)肅祁連(lian)山水泥集(ji)團有(you)限公(gong)司 版權所有:甘肅祁連(lian)山水泥集團有限公司
版權所有:甘肅祁連(lian)山水泥集團有限公司